- 尚博生技 Cell-Bio Newsletter
- Posts
- 您的體外模型,夠「真實」嗎?尚博生技最新應用解析 (內附研討會邀請)
您的體外模型,夠「真實」嗎?尚博生技最新應用解析 (內附研討會邀請)
精選四篇頂尖期刊應用,探索 3D 培養與活細胞功能驗證的未來趨勢。
Hi 你好,
時序逐漸進入秋天,早晚開始有點涼意,請注意保暖;
下班時,天已經黑了吧,回家的路上多停看聽。
在生物醫學研究中,一個核心問題不斷被提出:
我們的體外模型 (in-vitro model) 究竟能在多大程度上重現人體的複雜性?
從腫瘤的異質性、組織間的交互作用,到藥物反應的個體差異,研究的成敗越來越取決於我們是否擁有更貼近臨床真實性的模型,以及能從中讀取功能性數據的工具。
本期的尚博生技 Newsletter,我們精選了四篇近期發表於頂尖期刊的研究。它們不僅展示了驚人的科學突破,也共同指向了未來研究的藍圖。同時,我們誠摯地邀請您親臨十一月的幹細胞暨發育生物學三會聯合研討會,現場體驗這些賦能頂尖研究的平台。
👇 誠摯邀請 | 親臨三會聯合研討會 👇
尚博生技將展出最新的 Celvivo 3D細胞培養系統 與 Axion Biosystems 活細胞分析平台,期待在現場與您深入交流!
活動名稱: 2025年度三會 (TSSCR x TES x TSDB) 聯合研討會
活動時間: 2025年11月14日 (五) ~ 11月16日 (日)
活動地點: 中央研究院 人文社會科學館 國際會議廳
尚博攤位: 4樓攤位處,歡迎蒞臨看實機展示!
本月技術前瞻:來自頂尖期刊的應用實例
1. 【Axion 應用】三位一體!從幹細胞建構自組織化的「神經-肌肉-骨骼」類器官 由上海科大團隊發表於《Cell Stem Cell》的突破性研究 ,成功從 hPSCs 誘導出包含三種組織的類器官 。為了驗證其功能性,團隊使用 Axion Maestro Pro 平台,成功偵測到神經放電與肌肉收縮的同步訊號,證實了功能性神經肌肉接點 (NMJ) 的形成 。

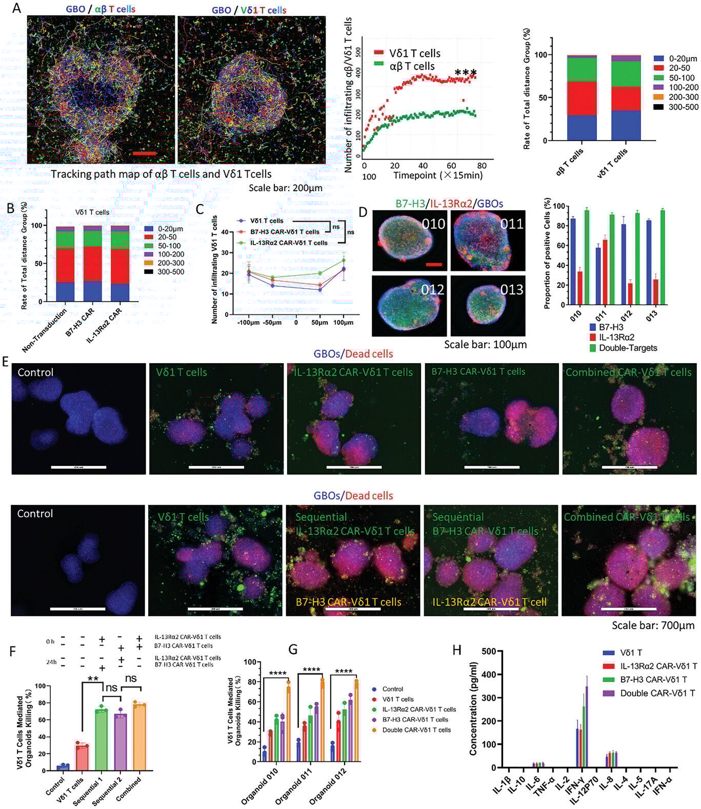
2. 【Celvivo 應用】對抗腦瘤異質性:多靶點 CAR-γδ T 細胞雞尾酒療法 發表於《Advanced Science》的這項研究 ,針對膠質母細胞瘤 (GBM) 的異質性 ,提出創新的 CAR-T 雞尾酒療法。研究中,用以驗證療效的病患來源腫瘤類器官 (GBOs),正是透過Celvivo (ClinoStar) 的微重力三維培養技術建立,此方法能完整保留原始腫瘤的異質性與免疫微環境 。

3. 【Axion 應用】AI + iPSC-CM:精準預測藥物引發的基因特異性心臟毒性 藥物心毒性是新藥開發的重大瓶頸 。這篇發表於《Journal of Advanced Research》的研究 ,利用Axion Maestro Pro 的高通量 MEA 技術 ,記錄病人 iPSC 心肌細胞的電生理訊號 ,並結合機器學習,成功建立了能預測 TdP 風險的 AI 模型 ,AUC 高達 0.94 。

4. 【Celvivo 應用】揭示子宮頸癌抗藥性:為何 3D 模型不可或缺? 《Cancer Medicine》期刊的研究指出 ,子宮頸癌的治療抗性在 2D 與 3D 模型中表現截然不同 。本研究的關鍵 3D 球體模型,便是透過 Celvivo (ClinoStar) 的模擬微重力系統穩定培養 ,這類更貼近體內的模型對於解析真實的抗藥機制至關重要 。

期待在十一月的三會聯合研討會與您相見!

尚博生物科技 敬上